以PLM 平台为根基、IBM watsonx 为引擎,凯思软件让AI落地!
在装备制造研发领域,传统 AI 常陷 “用不起来、落不下去” 的困境 — 但凯思装备制造研发数智化方案,以 PLM 平台为根基、IBM watsonx 为引擎,不仅打造覆盖全流程的 AI 机器人矩阵,更凭 6 大核心优势,让“AI 落地”从口号变成实效!
一、先戳痛点:传统 AI 在制造研发的“6 大堵点”
装备制造研发流程长、环节杂,传统 AI 应用处处受限:
1、数据孤岛:PLM/ERP/MES 数据不通,AI 训练缺样本、应用缺支撑;
2、场景空泛:AI 困在知识库,脱离设计、工艺、采购等实际场景;
3、落地无方:无标准化实施路径,企业试错成本高、周期长;
4、适配性差:方案 “重投入、重部署”,中小企难承接;
5、知识流失:老工程师经验难沉淀,新员工上手慢;
6、响应滞后:业务变化快,AI 模型难迭代,功能“过时失效”。
二、凯思方案:6 大核心优势,击破 AI 落地难题
凯思以“PLM+IBM watsonx”深度融合为核心,打造 6 大差异化优势,精准解决传统 AI 痛点:
1、全场景穿透:AI 嵌入研发每一环
凯思业务专家团队深耕装备制造 30 余年,能精准挖掘高价值 AI 场景—从前期需求调研、中期设计工艺,到后期变更管理、项目复盘,让 AI 不止覆盖“表面环节”,更渗透“核心痛点”。
2、多系统贯通:数据成为 AI“活水”
打破 PLM、ERP、MES、SCM 等系统壁垒,构建“跨系统数据中台”:AI 可实时调取 PLM 的产品图纸、ERP 的物料信息、MES 的生产节拍、SCM 的采购周期,解决“数据不通、样本不足”难题。
3、知识化沉淀:打造企业 “数字智囊”
基于 PLM 历史数据 + IBM watsonx 知识抽取技术,为企业搭建专属知识图谱—涵盖设计标准、工艺规范、故障案例、供应商信息等,既避免老工程师经验流失,又让新员工快速“上手”。
4、标准化落地:0 基础企业也能 “抄作业”
总结“需求调研→数据治理→模型训练→场景部署→效果复盘”5 步实施方法论,搭配标准化工具包,中小企无需组建专业 AI 团队,3-6 个月即可完成核心场景落地。
5、轻量化适配:企业都能 “用得起”
针对不同规模企业需求,提供“模块化 + 轻量化”部署方案:大型企业可全场景上线,中小企可先选“设计审图”“项目创建”等核心模块,按需付费、灵活扩容,避免“大投入、低复用”。
6、迭代式服务:AI 随业务“成长”
建立“AI 模型迭代机制”:定期基于企业新业务数据、行业新规范更新模型,同时提供 7×24 小时技术支持,确保 AI 功能始终适配企业发展需求,避免“一锤子买卖”。
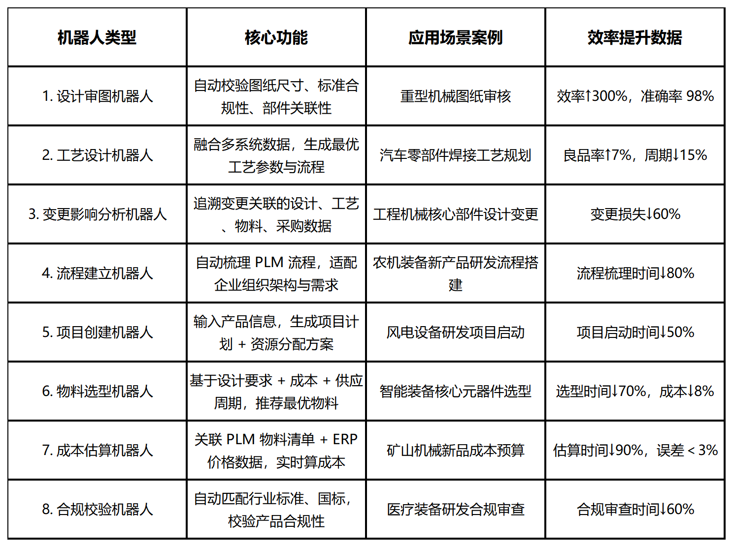
三、凯思 AI 机器人矩阵:8 大品类覆盖研发全流程
基于 “PLM+IBM watsonx”,凯思已落地8 类实用 AI 机器人,覆盖装备研发核心环节,解决不同场景痛点:

四、为什么选择凯思? 三大核心价值闭环
1、从 “能用” 到 “好用”:不止解决单一痛点,更构建 “数据 - 场景 - 知识 - 迭代” 全链路智能,让 AI 真正融入研发日常;
2、从 “高门槛” 到 “低门槛”:轻量化部署 + 标准化方法论,中小企也能低成本、快速度落地 AI;
3、从 “一次性交付” 到 “长期陪伴”:持续迭代服务 + 专属技术团队,确保 AI 随企业业务同步成长。
凯思软件作为达索认证合作伙伴与 IBM watsonx的生态伙伴,始终以“让装备制造研发更智能”为目标,已服务 200 + 制造企业实现数智化转型。如果你的企业还在为 AI 落地 “踩坑”,或想解锁更多研发智能场景,欢迎联系凯思 —— 让 AI 不再是 “橱窗展品”,而是驱动研发增长的 “核心引擎”!





