科研硕果|磅策医疗临床科研取得新进展,成功在SCI权威期刊发表重磅论文!
近日,磅策医疗临床科学研究领域中取得新突破,在权威期刊《Biomedical Signal Processing and Control》发表论文《B-ultrasound guided venipuncture vascular recognition system based on deep learning》,为临床静脉穿刺提供了新的解决方案,受到海内外专家学者广泛关注。
静脉穿刺是门诊采血室医生常用的操作之一。穿刺的成功率不仅关系到患者的疼痛程度,还会影响测试结果的准确性。为了解决这一问题,团队提出了一种基于深度学习的B超引导下的静脉穿刺识别系统。在论文中,科研团队详细描述了该系统的运作流程、技术实现和实验结果。
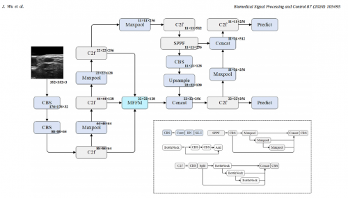
首先,研究团队利用k-means++聚类算法对不同B-模式超声图像中的血管区域进行了聚类处理,以便后续工作的进行。然后,设计了一种轻量级的血管超声网络(UV-YOLOv7)。这个网络以YOLOv7-tiny为基础,特别添加了一个多尺度特征融合模块(MFFM),以便更好地融合高层次的语义特征和低层次的细节特征。此外,通过轻量化模型结构和更换EIoU损失函数,模型检测的速度和准确性得到了显著提升。

最后,团队提出了一种动态基于密度的聚类算法(DN-DBSCAN),可以根据网络输出的定位结果和置信度属性,对一系列局部血管区域进行聚类处理,从而去除误检区域。在实验中,研究团队选取了303张无回声和264张强回声血管超声图像进行离线扩展和训练。实验结果表明,该方法在mAP上表现最佳,达到了86.2%,并且推理时间仅为0.6ms。最后,通过DN-DBSCAN聚类算法的应用,获得了更稳健的血管定位效果。
这个系统的诞生可以帮助医生更快速、精准地找到血管,从而减少患者的痛苦、降低医疗成本,同时也为其他医疗领域提供了新的思路和方法,进而推动医疗科技的发展进步。
磅策医疗自成立以来一直致力于解决各类病症的共性临床需求,提供更专业的医疗解决方案,团队深知,每一个技术的突破,都意味着能够为患者带来更好的治疗体验,为社会带来更多的价值。这篇论文的发表,是全球顶级专家们对磅策医疗在技术创新方面的肯定,我们将继续努力,争取在智能医疗技术领域取得更大突破,为临床医疗提供更先进、更精准、更普惠的解决方案,让高端科技为更多人服务。





